
专注疑难复杂土地争议解决
作者/宋静 责编/芯镜
这是 福律阁公众号 的第 583 篇原创文章
律师简介
宋静
单位:广东诺臣律师事务所·福律阁土地诉讼团队
微信号:flagzs001
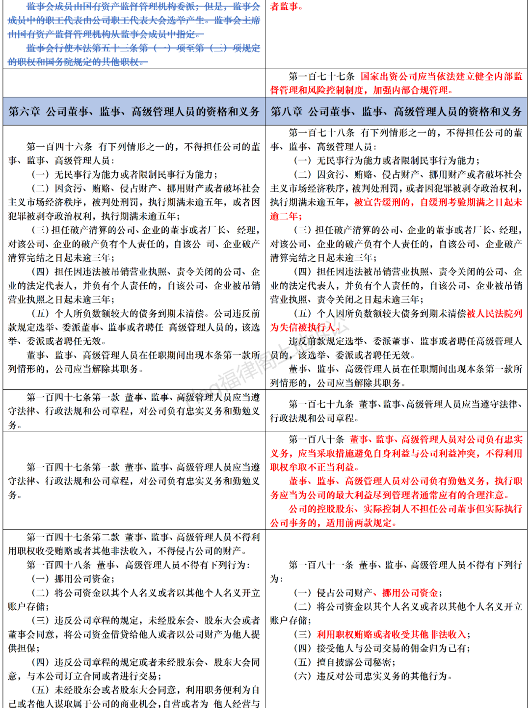
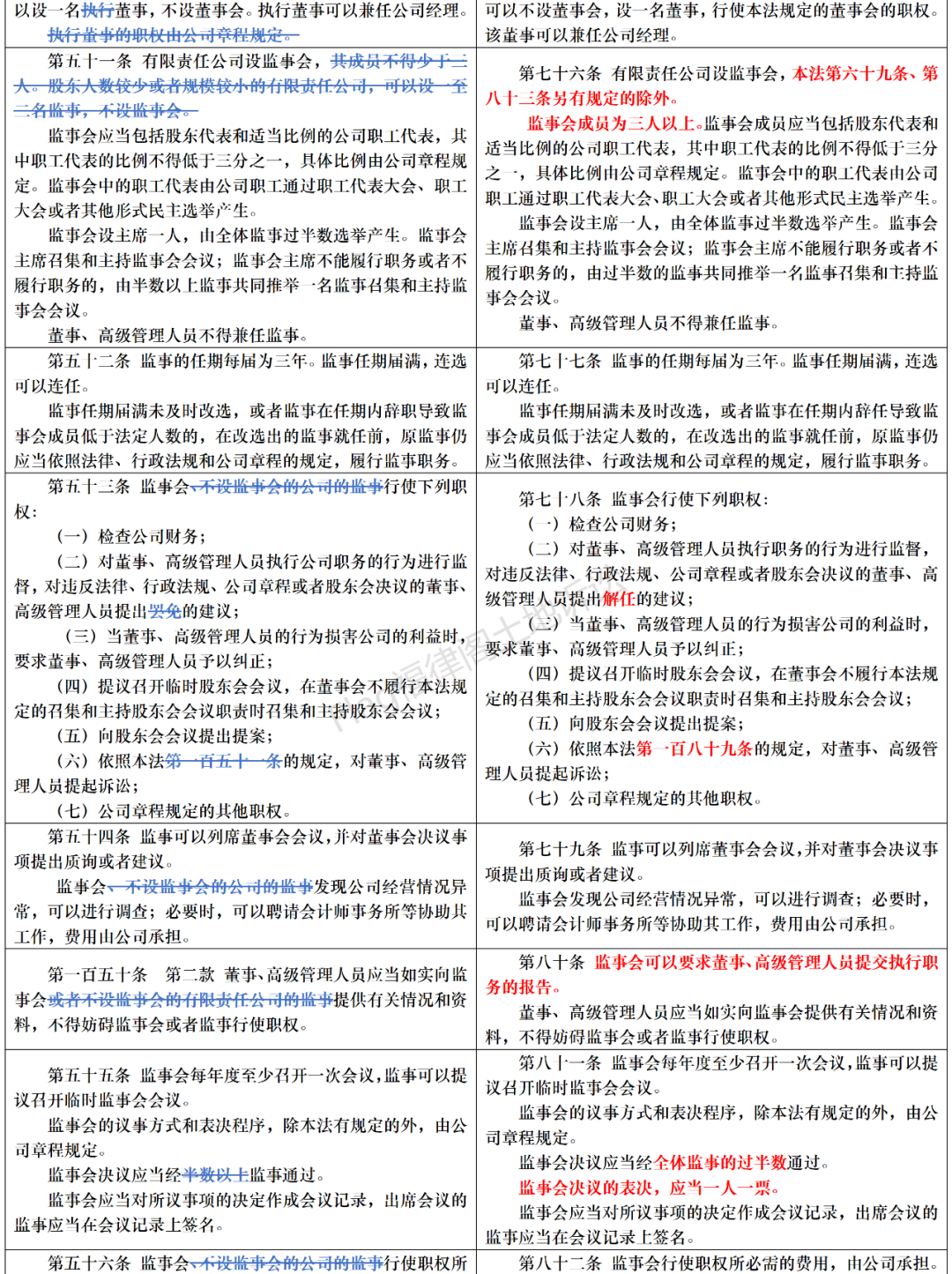
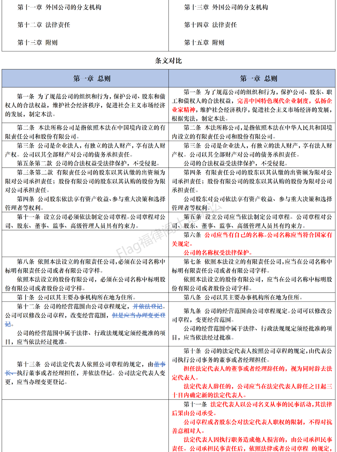
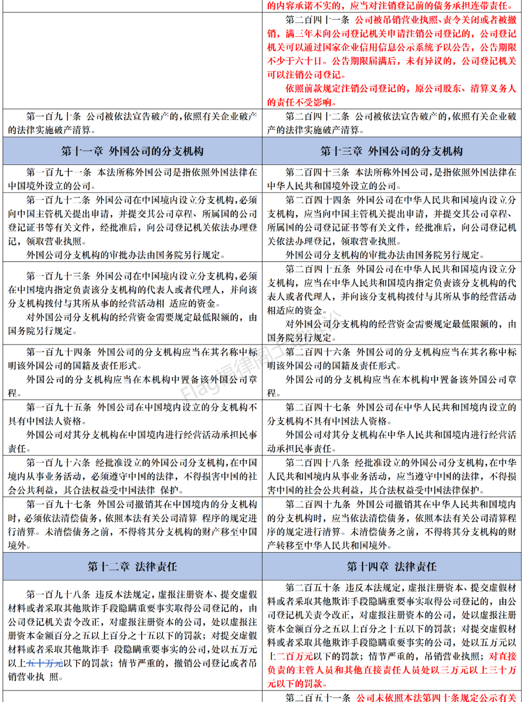
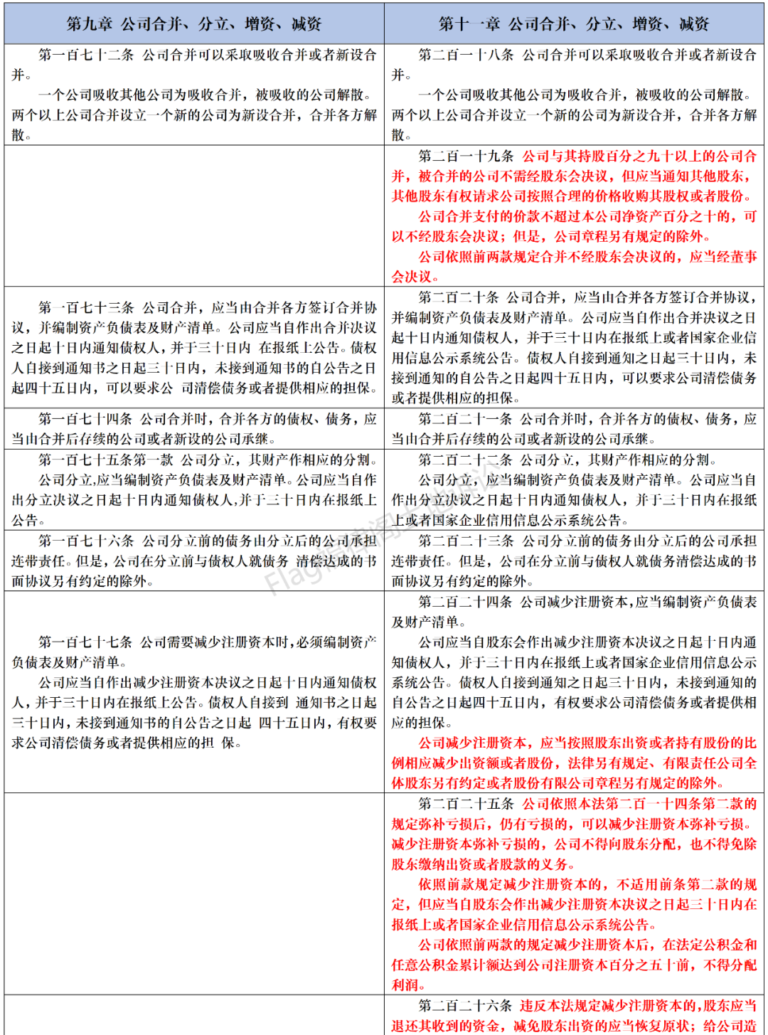
最新公司法修订前后逐条对比
备注:蓝色加粗为删去,红色加粗为新增
(点击下图可放大查看)





































新书预售


我们的微信学习群,
你想加入吗?


声 明
以上文章仅代表作者个人观点,不保证一定正确,本公众号对所有原创、转载、分享的内容、陈述、观点判断均保持中立,推送文章仅供读者参考。发布的文章、图片等版权归作者享有,如需转载原创文章,或因部分转载作品、图片的作者来源标记有误或涉及侵权,请通过留言方式联系本公众号运营者。谢谢!



编 辑 | 黄晓瑜
核 稿 | 苏慧英
审 定 | 朱小斌

