引言:宏观背景与问题视阈
经济下行周期下的刑民交叉困境
近年来,随着全球经济环境的复杂化以及国内经济结构的深度调整,实体经济尤其是民营中小企业面临着前所未有的流动性挑战。在这一宏观背景下,民间借贷纠纷呈现出爆发式增长态势。
在资金链紧张的现实压力下,大量原本属于民事范畴的债权债务纠纷,开始向刑事领域异化。债权人为了规避漫长的民事诉讼周期和巨大的执行风险,倾向于利用刑事手段——即通过向公安机关经侦部门控告债务人涉嫌“合同诈骗罪”——来通过国家的羁押权对债务人施压,以期达到“以刑促民”“抓人还钱”的目的。而在各类合同诈骗指控中,虚构借款用途型案件占据了极高的比例,已成为经侦立案审查与刑事辩护的“必争之地”。
这类案件的典型特征在于:行为人(通常为企业主或个体经营者)在向出借人借款时,为了顺利获得资金,往往会声称款项用于某个具体的、看似低风险的经营项目(如“购买钢材”“工程周转”等),但在资金到手后,却将款项用于了其他用途(如“归还旧债”“支付工资”“投入其他高风险项目”甚至“个人挥霍”等)。当资金链最终断裂无法偿还时,出借人便指控借款人自始具有“非法占有目的”,其虚构用途的行为即为诈骗的“虚构事实”手段。
对于公安机关经侦部门而言,如何在立案初查阶段精准剥离“经济纠纷”与“经济犯罪”,不仅关乎司法资源的合理配置,更直接关系到中央关于“保护民营企业、防止利用刑事手段干预经济纠纷”刑事政策的落地。对于律师同行而言,如何在纷繁复杂的资金流与合同文本中,构建起有效的无罪辩护逻辑,将看似符合“欺诈”外观的行为还原为民事违约的本质,是检验专业能力的试金石。
核心争议焦点:欺诈与诈骗的边界
“虚构用途型”合同诈骗的核心法理争议在于:民事欺诈中的“虚构事实”与刑事诈骗中的“虚构事实”是否存在质的区别?单纯地改变资金用途是否直接等同于“非法占有目的”?
在司法实务中,控辩双方往往围绕以下三个维度展开博弈:
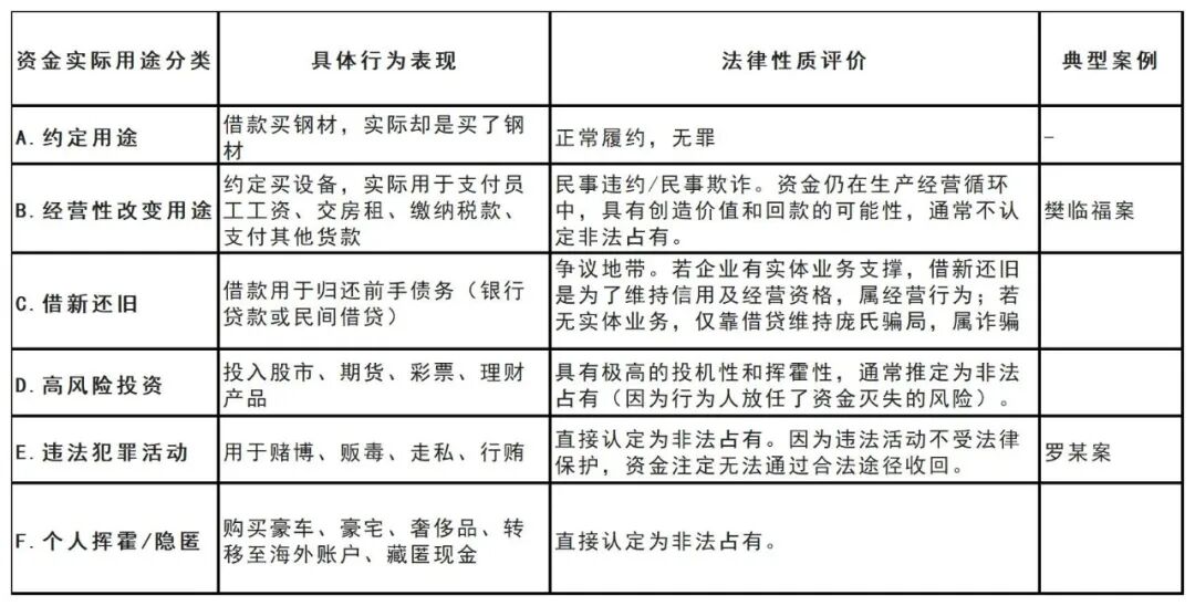
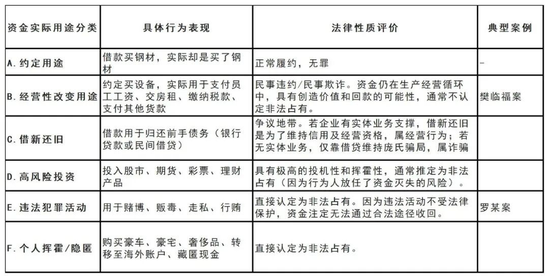
1.改变用途的性质认定:借款人声称买原材料,实际用于归还银行贷款以维持企业信用,最终导致资金链断裂。这种“借新还旧”行为,是企业经营中的自救措施,还是“拆东墙补西墙”的庞氏骗局?
2.欺骗程度的实质性:民法上的欺诈仅导致合同可撤销,而刑法上的诈骗则导致定罪判刑。二者的界限何在?如果出借人并不关心资金用途,只关心担保物或高额利息,那么借款人的谎言是否还构成诈骗罪中的“因果关系”?
3.非法占有目的的推定逻辑:在缺乏被告人直接供述的情况下,如何通过客观行为(如资金流向、还款意愿、资产负债率)来反推其主观心态?
本文打破以往碎片化的知识整理模式,采用“规范分析—实证研究—实务指引”结构,旨在穷尽现有的法律规范、司法解释及实务判例,为这一疑难领域提供一份尽可能详尽的操作指南。
一、法律依据与规范体系梳理
1.刑法本体规范的解释学分析
《中华人民共和国刑法》第二百二十四条是合同诈骗罪的直接法律渊源。该条文采用了“列举+兜底”的立法模式,具体列举了五种情形:
“(一)以虚构的单位或者冒用他人名义签订合同的;(二)以伪造、变造、作废的票据或者其他虚假的产权证明作担保的;(三)没有实际履行能力,以先履行小额合同或者部分履行合同的方法,诱骗对方当事人继续签订和履行合同的;(四)收受对方当事人给付的货物、货款、预付款或者担保财产后逃匿的;(五)以其他方法骗取对方当事人财物的。”
在“虚构用途型”借款诈骗案件中,行为人的手段往往不完全符合前四项的典型特征。
行为人通常使用的是真实的主体(第一项不适用);
担保物可能存在瑕疵但并非完全伪造,或者根本就是信用借款(第二项争议);
借款并非典型的连续性合同履行过程(第三项不典型);
案发后行为人可能并未失联逃匿,而是留在当地面对债务(第四项不适用)。
因此,实务中公诉方往往将“虚构借款用途”归入第(五)项“以其他方法骗取”,并结合第(一)项(如果涉及虚构项目背景)进行指控。辩护律师必须意识到,第(五)项作为兜底条款,其适用必须受到同类解释规则的限制,即“其他方法”必须达到与前四项相当的欺骗程度和社会危害性,而不能随意扩大解释。
2.关键司法解释的历史沿革与精神
理解本罪的关键在于最高人民法院及“两高一部”发布的一系列司法解释与会议纪要,它们构成了实务操作的依据框架。
2.1 1996年《最高人民法院关于审理诈骗案件具体应用法律的若干问题的解释》
尽管年代久远,但该解释是确立“非法占有目的”推定规则的基础性文件。其中明确规定,行为人具有下列情形之一的,应认定其行为属于以非法占有为目的,利用经济合同进行诈骗:
1.明知没有履行合同的能力或者有效的担保,采取欺骗手段与他人签订合同,骗取财物数额较大并造成较大损失的;
2.挥霍诈骗的财物,致使诈骗的财物无法返还的;
3.使用诈骗的财物进行违法犯罪活动的;
4.隐匿合同货物、货款、预付款或者定金、保证金等担保合同履行的财产,拒不返还的。
解读:该解释确立了“客观行为推定主观故意”的逻辑路径。对于“虚构用途”案件,如果仅仅是虚构了用途,但后续资金用于正常的(尽管是未约定的)生产经营,通常不符合上述“挥霍”“违法犯罪活动”或“隐匿”的特征,因此不能轻易依据此条推定为非法占有。这是无罪辩护的重要切入点。
2.2 2001年《全国法院审理金融犯罪案件工作座谈会纪要》(简称《纪要》)
虽然该《纪要》直接针对的是金融诈骗罪(如贷款诈骗罪),但在司法实践中,其确立的七种“非法占有目的”认定标准被广泛类推适用于合同诈骗罪。这七种情形包括:
1.明知没有归还能力而大量骗取资金的;
2.非法获取资金后逃跑的;
3.肆意挥霍骗取资金的;
4.使用骗取的资金进行违法犯罪活动的;
5.抽逃、转移资金、隐匿财产,以逃避返还的;
6.隐匿、销毁账目,或者搞假破产、假倒闭,以逃避返还的;
7.其他非法占有资金、拒不返还的行为。
实务难点:“明知没有归还能力”如何界定?对于企业经营者而言,市场充满了不确定性。借款时可能认为自己有能力(如预期有一笔大额回款),但后来回款失败导致无法归还。侦查机关往往习惯于用“结果回溯”——既然你没还上,那你当时就是明知无能力。辩护律师必须切断这种逻辑滑坡,还原借款时的“预期合理性”。
2.3 2022年《最高人民检察院公安部关于公安机关管辖的刑事案件立案追诉标准的规定(二)》
该规定进一步细化了合同诈骗罪的立案数额标准,通常为人民币二万元以上。
数额标准:个人诈骗2万元以上;单位诈骗20万元以上。
区域差异:值得注意的是,各省、自治区、直辖市高级人民法院、人民检察院、公安厅(局)可以根据本地区经济发展状况,在上述幅度内确定本地区执行的具体数额标准。例如,在长三角、珠三角等经济发达地区,立案标准往往高于2万元(如上海可能掌握在10万元以上),以防止刑事打击面过宽。
3.最新司法政策导向(2024-2025)
2024年至2025年期间,最高人民法院和最高人民检察院密集发声,强调“保护民营企业”和“少捕慎诉”。
严防干预经济纠纷:最高法明确要求,坚决防止利用刑事手段干预经济纠纷,对于民营企业在融资过程中的不规范行为,如果资金确实用于生产经营且未造成重大损失的,倾向于不作为犯罪处理。
涉案企业合规改革:对于涉嫌轻微合同诈骗的企业,如果能建立有效的合规整改机制,检察机关可以做出不起诉决定或者提出从宽处理建议。这为涉企案件的辩护提供了全新的“合规不起诉”路径。
二、核心概念解析:非法占有目的
在“以借款名义虚构用途”的案件中,“非法占有目的”是罪与非罪的分水岭。如果行为人只是为了获得周转资金以图日后归还,即便使用了欺骗手段(如虚构项目),也仅属于民事欺诈;只有当行为人意图永久性剥夺对方财物时,才构成诈骗罪。
1.主观故意的认定难题与误区
主观心理状态深藏于被告人大脑之中,除非其主动供述(“我就是想骗钱跑路”),否则必须依赖客观行为进行推定。
常见的侦查逻辑误区:
借款未还(客观结果)→倒推当初借款时无能力(客观状态)→倒推借款时有非法占有目的(主观故意)。
这种“结果责任主义”是辩护中必须全力阻击的。最高法及相关学术观点明确指出,不能单纯以借款人能否履行作为判断标准,必须综合事前、事中、事后的各种因素进行整体审查。
2.司法推定的核心要素分析
综合现有判例与《纪要》精神,认定非法占有目的必须进行“要素式”审查,主要包括以下三个核心维度:
2.1履约能力:静态与动态的辩证
签约时的资产负债状况:如果行为人在借款时已经严重资不抵债,且无任何实质性的经营收入来源,却通过虚构用途借入巨额资金,符合“明知无力偿还而借款”,可推定为非法占有。
动态变化与合理预期:需注意区分“自始无能力”与“经营亏损导致无能力”。如果借款时虽然负债较高,但企业仍在正常运转,且手头有正在履行的订单或可预期的回款,仅因后续市场风险(如客户违约、政策变化、疫情影响)导致资金链断裂,则不能认定为诈骗。
2.2资金流向:最关键的客观证据
在虚构用途型案件中,资金的实际去向是判断主观目的的最强证据,也是经侦侦查和律师辩护的决胜战场。
表1:资金流向与法律性质评价对照表

解析“借新还旧”:实务中,“借新还旧”是最难认定的灰色地带。如果行为人已经资不抵债,为了拖延时间,通过虚构用途骗取新资金填补旧窟窿,且自身没有任何造血能力,这种“饮鸩止渴”会导致被害人债权彻底落空,可能被认定为间接故意的诈骗。但如果企业仅仅是一时周转不灵,通过过桥资金缓解压力,且有后续经营计划,则不应定罪。
2.3 事后态度:补救与逃避
积极补救:案发后,行为人是否积极与债权人沟通?是否尝试通过转让股权、抵债、分期还款等方式解决问题?积极的补救行为是反证“无非法占有目的”的有力证据。
消极逃避:如果案发后立即更换手机号、搬迁住所,甚至整容逃匿,或者转移资产给亲属,则极易被推定为畏罪潜逃,从而坐实诈骗罪名。
3.民事欺诈与刑事诈骗的“三层界分法”
根据周金才律师等专家的观点,区分二者应遵循“先客观后主观”的思维,具体可从三个层面展开:
1.基础事实层:交易主体是否真实?是否存在基本的履约能力?如果主体都是虚构的(皮包公司),或者完全没有履约能力,则倾向于刑事。
2.行为手段层:欺骗手段是否是“实质性”的?如果是整体欺骗(空手套白狼),则为刑事;如果是部分事实夸大(瑕疵履约),则为民事。
3.结果归责层:损失是由欺骗行为直接导致的,还是由经营风险导致的?如果是因为市场行情下跌导致亏损,即便借款时有欺诈,也不应定罪。
三、立案标准与裁判规则:用途虚构的重大性与因果关系
1.欺骗内容的实质性原则
并非所有的虚构用途都构成诈骗。刑法理论中存在“实质性欺骗”与“非实质性欺骗”的区分。只有当虚构的事实足以使被害人产生根本性的错误认识,并基于此错误认识处分财产时,才构成诈骗。
判例规则:担保物优于用途。在实务中,如果出借人主要关注的是担保物的价值,而非借款的实际用途,那么即便借款人虚构了用途,也不构成诈骗罪的因果关系。
裁判逻辑:借贷关系中,债权人的核心利益是“本息安全”。如果借款人提供了真实、足额的抵押物(如房产、土地),债权人的风险已经得到了覆盖。此时,借款人说“买钢材”还是“买水泥”,对债权人的放贷决策影响较小。
案例支撑:在多个公报案例及类似判例中,法院认为被害人出借资金是因为被告人提供了足额的房产抵押,虽然被告人谎称借款用于装修实际用于还债,但并未通过该欺骗行为使被害人陷入处分财产的根本性错误(因为抵押权是真实的,债权有保障),故不构成诈骗。
2.诈骗罪的构造与因果关系
完整的诈骗罪构造为:
欺骗行为→对方陷入错误认识→对方基于错误认识处分财产→行为人取得财产→被害人遭受损失。
在“虚构用途”案件中,辩护律师需重点审查“错误认识”这一环:
1.被害人是否真的被骗了?很多情况下,出借人(特别是职业放贷人)明知借款人资金紧张是用来还债的,但为了获取高额利息,双方心照不宣地在合同上写了“经营周转”。此时,被害人并没有陷入错误认识,其出借行为是基于对高息的贪图和对风险的自愿承担,因此不构成诈骗。
2.机器不能被骗:如果借款是通过网络信贷平台自动审批的,且审批逻辑仅基于征信分和资产证明,而未实质审查借款用途,那么虚构用途的行为可能不被认定为诈骗,或者仅构成骗取贷款罪(针对金融机构)而非合同诈骗罪。
3.根本违约与欺诈的界限
根本违约:借款人虽然改变了用途,但仍然在努力维持经营,并试图偿还。这种违约行为没有破坏合同的根基(即双方的债权债务关系仍被承认)。
刑事欺诈:借款人从一开始就没打算还,或者其改变用途的行为(如赌博)直接切断了还款的可能性。
四、证据规格与审查要点:实务操作指南
对于此类案件,言词证据(口供)往往不可靠且易变,必须建立以书证和资金流为核心的客观证据体系。
1.资金穿透审查:经侦办案的“核武器”
资金流向是证明“非法占有目的”的最直接证据。律师在查阅卷宗时,应进行“全链路穿透”。
1.1审查步骤
①一级账户筛查:确定收款账户是借款人本人账户、公司账户还是其控制的关联账户(借用他人名义)。
②多级流向追踪(清洗层):资金到账后,是否迅速分拆?是否在短时间内在多个账户间频繁划转(试图混淆视听)?
③最终用途落地(使用层):穿透至资金流出的最后一层。
○供应商账户:核实是否真实采购?有无发票、物流单据?
○个人账户:核实该个人与借款人的关系(亲属、债权人、还是赌博代理?)
○取现:大额取现往往意味着无法查清去向或用于非法交易,是被告人的不利情节。
1.2辩护要点
如果资金追踪显示,款项虽然未用于合同约定的“A项目”,但用于了公司的“B项目”或支付了公司员工工资、水电费、税费、归还公司之前的经营性借款,律师应坚决主张其为 “经营性支出” ,反驳公诉方的“挥霍”或“非法占有”指控。
2.合同履行能力的证据体系
2.1真实财务状况还原:调取案发时的资产负债表、银行流水。需特别注意剔除虚假注资、高估资产的水分,还原企业的真实偿债能力。
2.2业务运营证据:
○上下游合同:证明借款人当时确实有真实的业务在运行。
○纳税证明与社保记录:证明公司实体存在、员工在岗,而非皮包公司。
○能耗数据:工厂的用电、用水记录,是证明生产经营真实性的硬证据。
3.欺骗手段的固化证据
3.1虚构事实的载体:虚假的购销合同、伪造的政府批文、虚假的验资报告、PS的银行存款单。
3.2沟通记录:微信聊天记录、短信、邮件、通话录音。
○侦查要点:查找借款人向被害人承诺用途的原始记录。
○辩护要点:寻找出借人知情的蛛丝马迹。例如出借人在微信中说:“我知道你现在资金紧,这钱先拿去救急,利息按5分算。”这句话直接推翻了“虚构用途导致错误认识”的指控。
4.虚假担保的核查
如果借款使用了担保,需重点核查:
4.1抵押物权属:是否为借款人所有?是否一房多卖?是否重复抵押?
4.2权证真伪:房产证、土地证是否系伪造?(需向不动产登记中心核实)。
4.3担保人意愿:担保人是否知情?签字是否伪造?如果是冒充他人签字担保,诈骗故意明显。
五、指导案例与最新裁判倾向分析
通过对比有罪与无罪的典型案例,我们可以清晰地看到司法实务中划定的红线。
5.1典型有罪判例:罗某诈骗案——赌博与挥霍
基本案情:罗某虚构自己在重庆做工程需要资金,以高额利息为诱饵,向李某借款200余万元。
资金去向:经查,罗某并无真实工程项目。借得款项后,除极少部分用于归还利息外,其余全部用于偿还个人之前的高利贷债务和赌博。
裁判逻辑:
①手段欺诈:虚构工程项目(完全不存在)。
②隐瞒真相:隐瞒自己已巨额负债且无收入来源的事实。
③非法占有:资金用于赌博这一违法活动,且赌博具有极高的输钱概率,说明其对资金灭失持放任态度,主观上具有非法占有目的。
●判决结果:构成诈骗罪,判处有期徒刑十一年。
5.2典型无罪判例:樊临福合同诈骗案——民事纠纷
基本案情:樊某与他人签订协议,收取抵押金或订金,承诺合作经营煤矿。后因政策原因煤矿兼并重组,无法继续合作,樊某未退还订金,被控诈骗。
裁判逻辑:
①知情同意:被害人对煤矿的真实状况是知情的,并非完全被蒙蔽。
②真实经营:被告人确实在经营煤矿,并非凭空虚构项目。
③客观阻碍:纠纷的起因是“煤矿兼并重组”这一政策性客观原因,而非被告人主观上想赖账。
④定性:属于履约不当产生的经济纠纷,不构成诈骗罪。
●核心启示:商业风险导致的履约不能,绝非刑事犯罪。
5.3典型无罪判例:符仁岩合同诈骗案——部分履行与不可抗力
基本案情:符某签订合同后,因被公安机关逮捕导致合同仅部分履行,剩余货款无法支付,被控合同诈骗。
裁判逻辑:
①真实意思:合同签订是双方真实意思表示,无虚构事实。
②履行行为:被告人有按照合同履行的行为(已部分履行)。
③中断原因:合同未履行完毕是因为“被逮捕”这一不可归责于其主观诈骗意图的客观原因。
●核心启示:“由于行为人意志以外的原因而未履行”与“主观上不想履行”有本质区别。
5.4裁判倾向总结:无罪辩护的“黄金分割线”
表2:有罪与无罪裁判要素对比表

六、实务操作建议与立案审查清单
6.1律师辩护策略:构建“商业失败”的叙事框架
策略一:切断“非法占有目的”的推定链条
证据组织:重点搜集被告人在案发前的“还款努力”。例如,即使资金链断裂,被告人是否仍向亲友借钱还利息?是否变卖了自己的房产来维持公司运营?这些“毁家纾难”的行为是证明其没有非法占有目的的铁证。
归因分析:证明资金链断裂是由于市场行情突变(如原材料价格暴涨、下游客户倒闭、银行突然抽贷)等不可抗力或商业风险导致的,而非自始无能力。
策略二:降维打击——主张“手段欺诈”而非“目的诈骗”
引用刑法理论(如张明楷教授观点):承认当事人确实撒了谎(虚构了用途),但主张这只是为了获得贷款的“手段欺诈”,其最终目的是通过经营盈利来还本付息,而非为了赖账。只要不具有赖账不还的意图,单纯的手段欺诈不构成诈骗罪。
策略三:否定“因果关系”——攻击被害人的过错
如果被害人是职业放贷人或金融机构,辩护律师应详查其尽职调查报告。如果报告中对借款人真实的财务状况已有披露,或者放贷主要依赖于抵押物,则“虚构用途”不足以产生刑法意义上的错误认识。
6.2公安机关立案审查清单(侦查实务Checklist)
为防止“利用刑事手段干预经济纠纷”,建议办案人员在受案审查时对照以下清单,若多数项目为“否”,则应慎重立案或不予立案。
表3:虚构用途型合同诈骗立案审查清单

6.3宏观趋势与合规建议
2025年公安部发布的跨省涉企案件管辖规定为防范“远洋捕捞”提供了制度保障。规定由主要犯罪地公安机关管辖,且对管辖权争议需报上级协调。律师在办理跨区域案件时,应敏锐地提出“管辖权异议”,防止地方保护主义下的违规立案。
同时,对于民营企业而言,建立刑事合规体系至关重要。企业在融资过程中,应严格做到:
1.如实披露:尽量如实告知资金用途,避免为了获贷而编造虚假项目。
2.专款专用:即使变更用途,也应保留完整的审批记录和财务凭证,证明资金仍在企业经营体内流转。
3.及时沟通:一旦出现还款困难,第一时间书面通知债权人并提出重组方案,切忌失联。
结 语
“以借款名义虚构用途”型行为处于民事欺诈与刑事诈骗的模糊地带,是刑法理论与司法实务交锋的前沿阵地。其定罪的核心逻辑不在于“是否撒了谎”(欺骗行为),而在于“钱去哪了”(资金流向)以及“是否有能力还”(履约能力)。
红线公式:虚构事实+无偿还能力+资金挥霍/逃匿=合同诈骗罪。
安全区公式:虚构事实+有偿还意愿+资金用于经营+积极协商=民事纠纷/民事欺诈。
在当前“保护民营经济”和“少捕慎诉”的刑事政策大背景下,无论是辩护律师还是侦查人员,都应秉持谦抑精神,严守刑法底线,避免将因市场风险导致的经营失败轻率地认定为刑事犯罪,共同维护良好的法治化营商环境。
参考文献
1.最高法:坚决防止和纠正利用行政、刑事手段干预经济纠纷-证券时报,
https://www.stcn.com/article/detail/1623125.html?u_atoken=96b4265ffddad7802b09e2aeac2846e4&u_asig=ffbfd
2.最高人民法院关于审理诈骗案件具体应用法律的若干问题的解释,
http://gongbao.court.gov.cn/Details/936c1cc65c495fa701933e7367ce0f.html
3.最高人民检察院公安部关于公安机关管辖的刑事案件立案追诉标准的规定(二),
https://www.spp.gov.cn/spp/xwfbh/wsfbt/202204/t20220429_555906.shtml
4.《关于公安机关管辖的刑事案件立案追诉标准的规定(二)》理解与适用,
http://zyzk.jcrb.com/flqk/content.html?gid=F386802&libid=040102
5.全面准确贯彻宽严相济刑事政策的具体路径_中华人民共和国最高人民检察院,
https://login.12309.gov.cn:8443/spp/llyj/202507/t20250730_702597.shtml
6.完善金融诈骗中“非法占有目的”推定规则-人民检察院,
https://www.spp.gov.cn/llyj/201601/t20160120_111374.shtml
7.“借钱不还”可能构成诈骗罪!——“借款型”诈骗罪的实务认定,
https://ykxs.lncourt.gov.cn/article/detail/2022/10/id/6981377.shtml
8.借款型诈骗罪的实务认定-刑法理论-合肥律师,
https://www.055110.com/xs/6/12863.html
9.周金才:民事欺诈与刑事诈骗之界分-北京德和衡律师事务所,
https://www.deheheng.com/yjy/lssd/29298.html
10.合同诈骗犯罪案件证据审查要点-人民检察院,
https://www.spp.gov.cn/spp/llyj/201805/t20180527_379877.shtml
11.《刑事审判参考》第144辑 第1659号案
12.《刑事审判参考》第86辑 第645、646号案
13.《刑事审判参考》第103辑 第1076号案
14.《刑事审判参考》第50辑 第403号案
15.从50个无罪判例看诈骗罪无罪裁判要旨及无罪辩点,
http://bjjbls.com/NewsDetail.aspx?ID=4616
16.张明楷:合同诈骗罪行为类型的边缘问题-量刑法学网,
https://liangxing.swupl.edu.cn/xfsy/cgtj/2021-11-23/311644.htm
17.京都释法|合同诈骗中关于“被害人陷入错误认识”的几点反思——以上市公司并购重组中“财务造假”为视角,
https://www.king-capital.com/Content/2024/07-15/1559324543.html
18.(2025年)公安机关跨省涉企犯罪案件管辖规定,
https://m.055110.com/law/1/44330.html
梁钱顺 律师
梁钱顺律师是广东诺臣律师事务所的合伙人,拥有二十余年在公司法务、公司治理、知识产权及涉外法律领域的工作背景和从业经验,长期致力于为企业提供贯穿其管理与运营全过程的综合性法律支持。
法律服务覆盖了企业运营的多个核心环节,包括但不限于:
·公司治理与股权架构: 股权设计、股权纠纷解决、公司资产重组与并购。
·知识产权: 知识产权布局、维权诉讼及非诉解决方案。
·运营合规与风险管理: 企业内控体系建设、刑事合规审查、人力资源管理、商业合同审查与谈判。
·投融资与尽职调查: 为企业的融资活动提供法律支持和审慎性调查。
·争议解决: 精通处理各类经济合同纠纷和涉外仲裁案件。
梁钱顺律师成功办理了大量疑难复杂的法律事务,擅长集中优势资源,为客户的重大、紧急法律问题提供精准高效的应急处理方案。
声 明
以上文章仅代表作者个人观点,不保证一定正确,本公众号对所有原创、转载、分享的内容、陈述、观点判断均保持中立,推送文章仅供读者参考。发布的文章、图片等版权归作者享有,如需转载原创文章,或因部分转载作品、图片的作者来源标记有误或涉及侵权,请通过留言方式联系本公众号运营者。谢谢!



供 稿 | 梁钱顺
编 辑 | 黄晓瑜
审 定 | 常 琪

